关于表彰二〇一六年度荣获 国家、省市级奖项的通知
发布时间:2017-01-10 12:58:56来源:
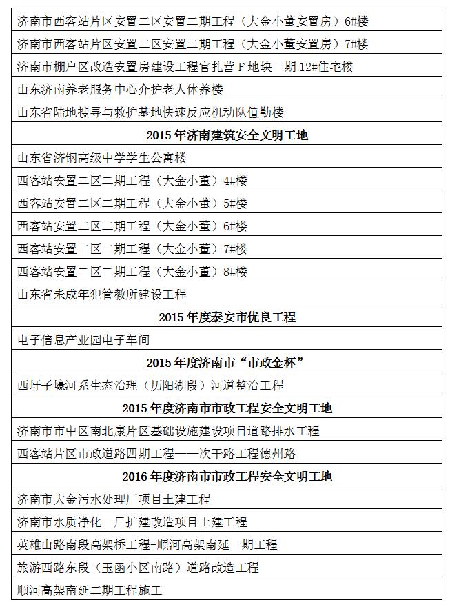
2015年度国家“市政金杯”、星空web版登录入口省“泰山杯”、济南市“泉城杯”等奖项评选结果已公布,我公司监理的工程荣获国家级奖项3项,省级奖项10项,市级奖项22项,现将获奖工程予以通报表扬。希望获奖单位珍惜荣誉,戒骄戒躁,发扬成绩,全公司各单位要以先进单位为榜样,取长补短,扎实工作,为全面提高工程管理水平作出新的贡献。


济南市建设监理有限公司
二〇一七年一月十日
公司星空online(中国)
您的位置 首页 >2015年度国家“市政金杯”、星空web版登录入口省“泰山杯”、济南市“泉城杯”等奖项评选结果已公布,我公司监理的工程荣获国家级奖项3项,省级奖项10项,市级奖项22项,现将获奖工程予以通报表扬。希望获奖单位珍惜荣誉,戒骄戒躁,发扬成绩,全公司各单位要以先进单位为榜样,取长补短,扎实工作,为全面提高工程管理水平作出新的贡献。


济南市建设监理有限公司
二〇一七年一月十日